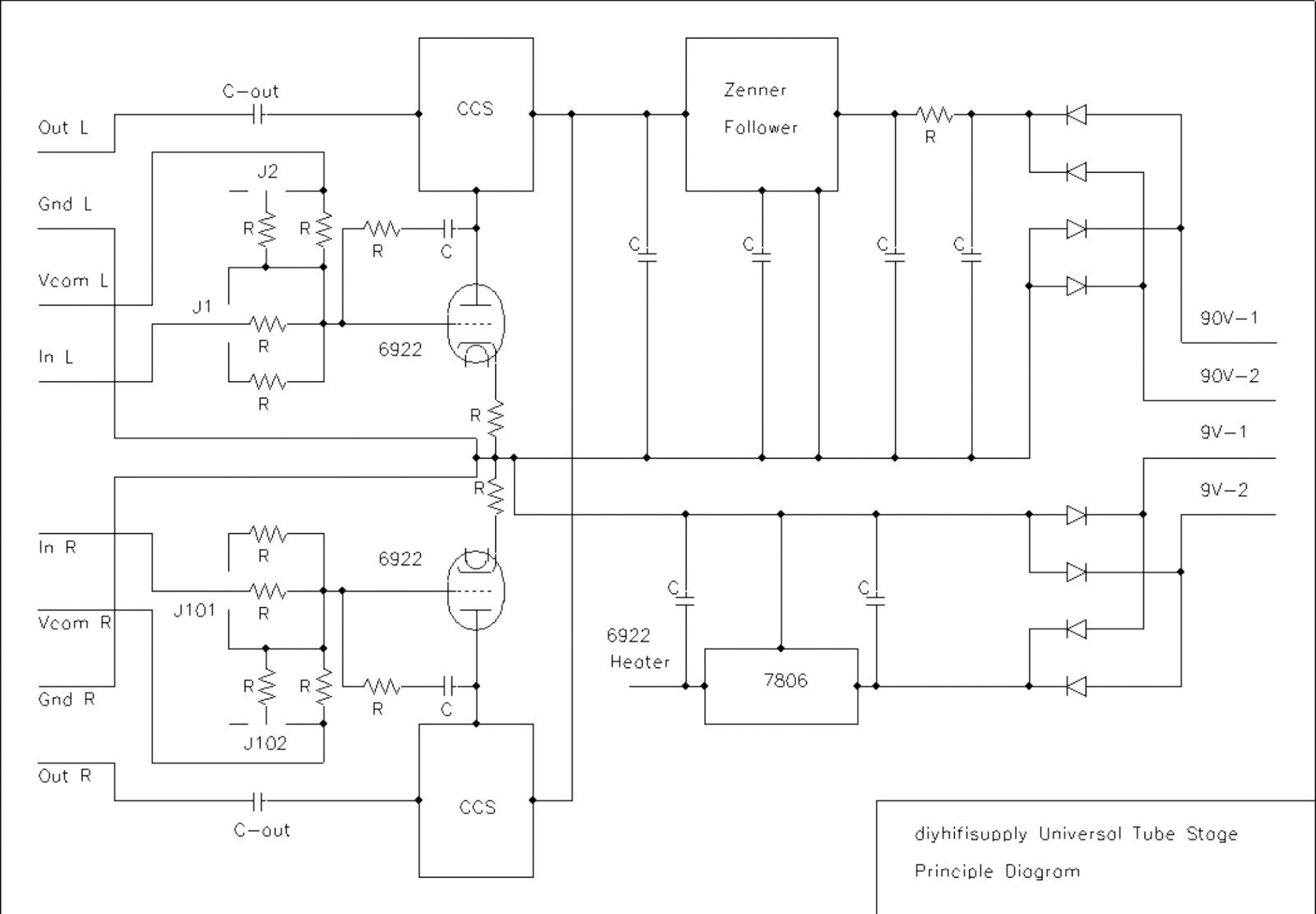
4 – Other applications of the Universal Tube Output Stage
Due to its design the Universal Tube Output Stage can be used in a number of additional Roles.
Each module can be configured as Single Ended or Balanced Circuit with the following levels of Gain and input Impedances (assuming source with output impedances that are small compared to the input impedance):
| Gain | Input Impedance |
|
~ 30dB ~ 47 kOhm
|
~ 47 kOhm |
| ~ 12 dB | ~ 200 kOhm |
| ~ 6 dB | ~ 400 kOhm |
In addition other gain levels can be set by using the “30dB Gain” configuration and inserting a resistor in series with the signal. Some of them, in steps of 6db are listed below
| Gain | Series Resistor |
|
30dB 1 kOhm
|
1 kOhm |
| ~ 24 dB | 33 kOhm |
| ~ 18 dB | 91 kOhm |
| ~ 12 dB | 220 kOhm |
| ~ 6 dB | 40 kOhm |
Due to the extremely wide number of possibilities in configuring these Modules we are showing only a small number of the most common options.
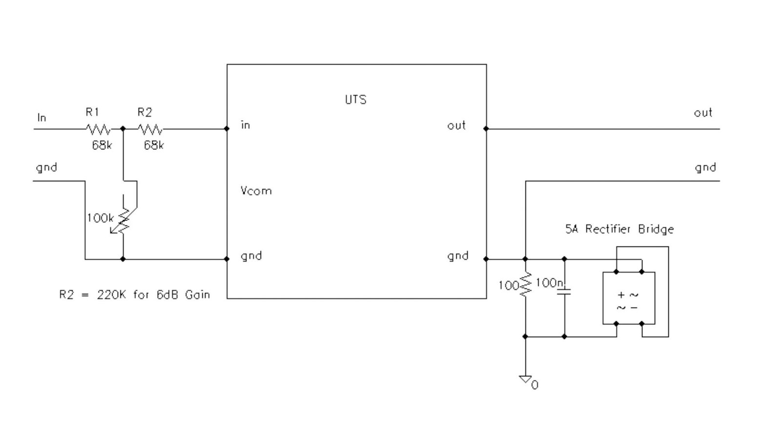
4.1 – Settings and Input wiring for use as SE Linestage 6db Gain
This type of Application requires the following jumper settings:
.jpg)
The input connections should follow the Scheme shown underneath:
.jpg)
4.2 – Settings and Input wiring for use as SE Linestage 12db Gain
This type of Application requires the following jumper settings:
.jpg)
The input connections should follow the Scheme shown underneath
.jpg)
4.3 – Settings and Input wiring for use as Balanced Linestage 6db Gain
This type of Application requires the following jumper settings:
.jpg)
The input connections should follow the Scheme shown underneath:
.jpg)
4.4 – Settings and Input wiring for use as Balanced Linestage 12db Gain
This type of Application requires the following jumper settings:
.jpg)
The input connections should follow the Scheme shown underneath:
.jpg)
4.5 – Settings and Input wiring for use as simple single ended stereo RIAA equalisation preamplifier
One possible application is to use two Universal Tube Output Stages together with a minimal number of external components to form the RIAA Equalisation network as Phonostage.
One Module will be used for each channel, so Tubes used should be identical in manufacturing and preferably matched.
This application will produce a Moving magnet and High Output Moving compatible Phonostage with 47kOhm input impedance, 36 – 38db Gain (depends on the exact tube type and manufacturer used).
When using narrow tolerance or selected parts (tolerance 0.5% or better for capacitors and 0.1% for resistors) for the RIAA as equalisation the RIAA EQ will be better than +/-0.1dB from 100Hz to 20KHz with an 0.5dB rolloff at 20Hz and a -3db point below 10Hz.
If 1% tolerance resistors and 5% tolerance capacitors are used the RIAA EQ will be better than +/- 0.2dB with no more than 0.6db rolloff at 20Hz. For example: +/-0.2db RIAA requires 2.5% Tolerance capacitors. With 5% Tolerance around +/-0.3db are guaranteed. With 10% Tolerance capacitors around +/-0.5db. With 1% tolerance Capacitors it is better than +/-0.15db
This type of Application requires the following jumper settings:
.jpg)
The input connections and other connections should follow the Scheme shown underneath.
The Resistors and Capacitors form the RIAA Equalisation. In principle other applications (such as tape head amplifier) could use the same principle diagram but with the Equalisation Network values adjusted to suit.
.jpg)
4.6 – Alternate 12db Gain Stage in Shunt mode
.jpg)
Attached an alternative way to do a 12dB Gain linestage with the UTS, using the attenuator in shunt mode.
This allows you to tune the sound with the two series resistors. Some believe shunt mode is better.
The UTS configuration is that in 3.01, but Vcom is not connected.
4.7 – Pro-Audio Project
On the “Pro-Audio” side of things, what is needed in today’s world is a good 2-Channel Microphone Preamp for recording into a digtal workstation and a downmix line level input mixer (say 8:2) and a 6-Way Cello Palette style tone control.
===============================================
The Cello Palette style gig could also work for HiFi as a full preamplifier:
Tone control can be done fully passive.
This needs two UTS and (optional) line input (10K:10K Mu Metal Core + 20dBu) & output transformers (10K:600 Mu-Metal Core, +20dBu output) for balanced operation, plus tons of switches/pots.
===============================================
A Microphone Preamp (balanced in & out) would need a Mic input transformer (1:5 or 1:10 with > 1K primary), two UTS and Output Transformer (10K:600) plus various small parts.
===============================================
The 8:2 line mixer (balanced in & out) would need 8 pcs 10K:10K line transformers and two UTS plus two output Transformers and again tons of pots & switches.
===============================================
Past the above the same transformers and UTS could also be used in Compressors and also for example a Pultec Equaliser copy…
.jpg)