Discussion:
Requirements:
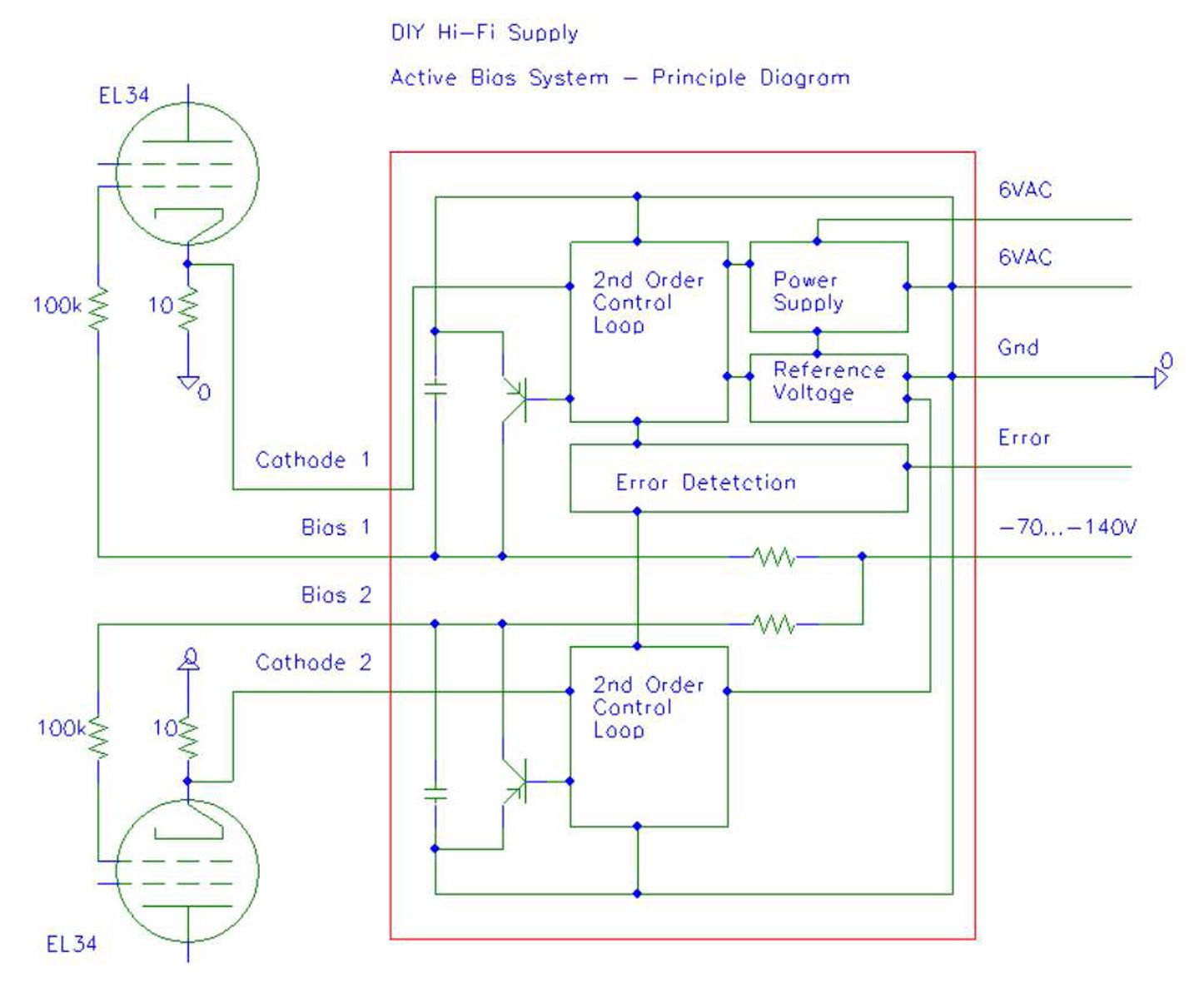
To use the ABS Module, the amplifier must have the following:
1. At least one 6.3V….15V AC winding that has either one side grounded or is floating (not connected to ground at all – can be tested using a multimeter). If one side of the AC filament winding is grounded then this grounded side must be connected to pin 4 of the ABS. Centertapped windings will not work unless the center tap is disconnected.
2. A Bias supply voltage that is sufficient to bias any tube you may wish to use (eg. many EL34 Amplifiers have insufficient bias voltage under load to reliably bias all KT88 and 6550 Valves (you need at least 70V to reliably bias these with 430V HT).
3. A “current sampling resistor” in the cathode of each individually biased tube of 10 Ohm (or 1 Ohm in case of high current applications). If multiple tubes are paralleled one ABS PCB is needed per each pair of individually adjusted valves.
Example 1:
The ATM-3 Amp from Air Tight has six tubes per monoblock, all individually biased, so three ABS PCB’s are needed per monoblock and each tube gets it’s own 10R resistor. The each ABS PCB should handle one pair of Push-Pull
Tubes (that is the “left & right” or “upper & lower” pair in the schematic). All ABS PCB’s can share the same AC supply windings and bias voltage, as long as the same terminals are wired in parallel.
Example 2:
The Convergent Audio Technologies (CAT) Stereo Amplifier uses a complex bias system that combines all four paralleled KT88 in total. As a result despite having 16 Output Tubes only two ABS PCB’s can/need to be used. Each “side” of the push-pull block runs at around 150mA (nominal) total bias, but has a common compound cathode resistor of 1 Ohm, with a further 1 Ohm cathode resistor common to both halves.
This means at nominal current each blocks common cathode will be at around 450mV. So on each ABS PCB the reference resistor R14 needs to be set to the value for 45mA with a 10 R “current sampling resistor”, despite the complex cathode metering scheme.
In cases like the CAT Amplifier it is best to actually measure in place, with an optimally biased amplifier, the voltages that will be used to monitor the current in the tubes and to select the reference resistor R14 from the table (see below) based on reference voltage.
reference resistor R14/Voltage:
The ABS PCB contains a resistor intended for replacement by the customer to set the desired current through the valves. We fit as standard a “reference” Resistor (this is the small leaded resistor R14 in the front of the PCB as shown in above diagram) a 3k3 resistor.
This resistor produces a settled current of 38mA with a 10 ohm resistor between cathode and ground (“current sampling resistor”).
Below is a table listing the resistor R14 values for a given current and reference voltage value using the nearest E48 and E24 series resistor.
Instead of the resistor R14 a suitable value potentiometer can also be wired in, if the value is too high a suitable resistor may be wired in parallel to limit the amount of current adjustable.
Example:
Maximum desired current: 60mA
Theoretical reference resistor R14: 5K62
Potentiometer: 10K
Place a 13K resistor in parallel with the Potentiometer, giving a maximum combined resistance of 5K65 so at maximum turned up current only 60mA will be allowed.

